Intelligent User Interfaces
CS 525U - Spring 2008

Task-Based User Interface Project

Policy Author

Paul Freitas


(Click here to view full-size image.)
(Click here to view full-size image.)

As more and more information is being made available globally through the Internet, it is becoming increasingly important to carefully control who has access to sensitive information. Such access rules are captured by access control policies, which are written by hand for each piece of information whose proliferation needs to be limited.

Unfortunately, access control policies are deceptively difficult to write. Complicated rules can make any changes have unintended consequences. This issue is the driving force behind the Margrave Project, which helps policy authors identify unintended permissions or restrictions on a policy.

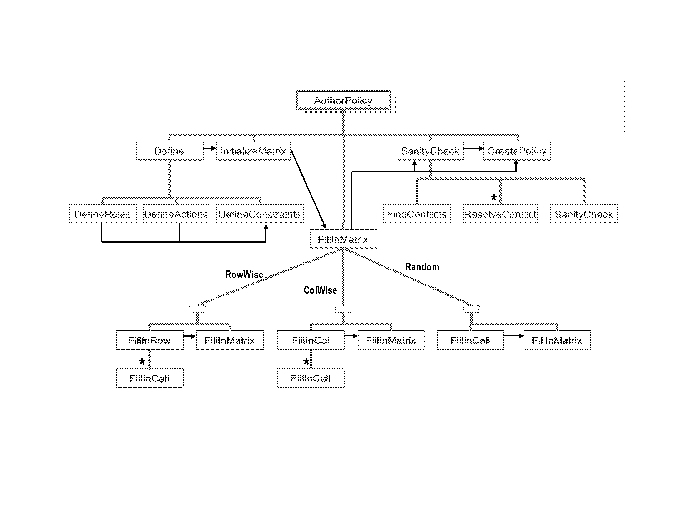
This program is an initial implementation of a graphical assistant for access control policy authors. It attempts to help the author identify problems in the policy they create by requiring them to give information about the policy in two ways: first as a set of high-level constraints such as "No one may both submit and grade an assignment", and then as a set of access control decisions for each role, action pair defined. The system identifies the conflicts between these two representations, and guides the user through correcting them.

ANSI/CEA-2018 Task Model:

XML:

Executable Jar File ("java -jar PolicyAuthor.jar", requires JDK 1.6+)

[Executable currently non-functional -- CR 5/9/08]

Source Code (Eclipse project file)

Detailed Description:

  • Instructions for a typical interaction
  • What worked
  • What didn't
  • Future directions

For more information about this project and/or the CEA-2018 standard, contact Professor Charles Rich.